Typefully

The complex genomics behind predicting immunotherapy response

Avatar

Share

 • 

3 years ago

 • 

View on X

The science of #immunotherapy can cure a patient's otherwise incurable cancer. But sometimes immunotherapy fails completely Shockingly, we hardly know why. A meta-analysis of #Genomics & #Transcriptomics in >1,000 immunotherapy-treated patients aims to better understand why🧵
This 2021 @CellCellPress paper is one of the best #DataScience #Bioinformatics resources out there for understanding the genetic determinants of response to immune checkpoint inhibitors (ICIs). cell.com/cell/fulltext/S0092-8674(21)00002-7?_returnURL=https%3A%2F%2Flinkinghub.elsevier.com%2Fretrieve%2Fpii%2FS0092867421000027%3Fshowall%3Dtrue
Some context: PD-1 & PD-L1 inhibitors are examples of ICIs. ICI is a type of immunotherapy that un-blocks the immune system & allows it to mount attacks🤺 It does it by inhibiting checkpoints (s.a. PD-1 & PD-L1): proteins that keep the immune system from attacking its own self
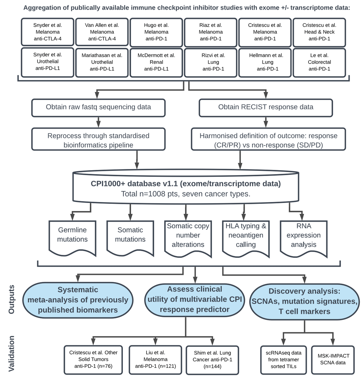
This meta-analysis gathered 1,008 ICI-treated patients from 12 cohorts (with clinical outcome) with the goal of identifying predictors of immune checkpoint inhibition sensitization. It reprocessed all data with a uniform #Bioinformatics pipeline to maximize cohort comparability.
Key takeaways from a thorough analysis👇 1. Putting all this data together 2. Consistent pipeline for re-analysis 3. Literature browsing for biomarkers (723 articles yielding 55 unique biomarkers) 4. Predictive capacity of individual biomarkers 5. Multivariate predictive model
Immune checkpoint blockade biomarkers can be grouped into four categories (used throughout the paper): 1. neoantigen-related (surrogate for T-cell reactivity) 2. immune evasion capabilities (driving resistance) 3. host factors (HLA) 4. immune infiltration capabilities
After re-preprocessing all data, the predictive capacity of each biomarker was assessed separately (odds ratio on the side). Clonal TMB (number of non- synonymous mutations estimated to be present in every cancer cell) & total TMB had strongest effect sizes across all 12 studies
Some context: Tumor mutational burden (TMB) is a known immunotherapy response biomarker, but its applicability across cancer types is controversial. Recent works showed that high TMB is a viable predictor in tumors only if CD8+ T cells positively correlate with neoantigen load. twitter.com/simocristea/status/1598773246887104517?s=20&t=fLqHHj4NF-4yX3mQDUlj9g
Biomarker analysis in the second category (immune escape) showed no significant association between the level of somatic copy-number alteration (SCNA), measured using the weighted genome instability index, and checkpoint inhibitors response.
More context: Whether the copy alteration landscape of a tumor is predictive of immunotherapy response or not is another controversial topic, with recent papers reaching contradictory conclusions. Likely predictive value is small, and larger sample size is needed. twitter.com/simocristea/status/1613542247093653512?s=20&t=fLqHHj4NF-4yX3mQDUlj9g
Interestingly, when analyzing biomarkers of immune infiltration, CXCL9 expression was a strong predictor of immunotherapy response. CXCL9 contributes to regulating immune cell migration, differentiation and activation. cancertreatmentreviews.com/article/S0305-7372(17)30199-8/fulltext
Next, the data was analyzed separately per cancer/drug type, with at least 2 cohorts available: melanoma anti-PD-1/L1 and anti-CTLA-4, urothelial carcinoma anti-PD-1/L1 & non-small cell lung cancer anti-PD-1/L1. The significant biomarkers were similar to the pan-cancer analysis.
Specifically, more than 80% of biomarkers significant in individual histologies were also significant pan-cancer. This might also be a consequence of the small sample size in separate cohorts. Effect sizes also varied: e.g. TMB was weaker in melanoma vs. urothelial carcinoma.
Biomarkers within each category correlated highly with eachother (e.g. TMB & clonal TMB, or immune infiltration CD8A & CXCL9). However, the correlation between separate biomarker categories was generally low,suggesting potential of combining categories into a multivariable test.
Next, the paper quantified the total proportion of variance in checkpoint inhibitors response that could be explained by all biomarkers mentioned above. For 3/4 studies, ~60% variance was explainable, suggesting that ~40% of the factors determining outcome remain unknown.
The natural next question is whether & how could these biomarkers be combined into a single metric predicting response. XGBoost was used for this, on the 11 most significant biomarkers from the individual analyses.
The predictive model was first applied on the 4 different cancer types separately. The results were similar, hence a pan-cancer model was trained on all n=1,008 samples, with the goal to predict response to immune checkpoint inhibitors.
The pan-cancer multivariable model outperformed a TMB-only model on predicting checkpoint inhibitor response across three independent test cohorts totaling 350 samples. A simple two-marker model (clonal TMB and CXCL9 expression) performed reasonably well, also outperforming TMB.
Another interesting avenue are mutational signatures: n = 774 samples were use to calculate the proportion of mutations in a given sample attributable to each signature from the complete set of COSMIC mutational signatures (Alexandrov et al. 2015).
Testing for association between the proportion of mutations fitting each signature & immune checkpoint response found 5/20 significant mutational processes: signature 1A (aging) signature 4 (tobacco) signature 7 (UV) signature 10 (POLE) signature 2+13(APOBEC)
These associations remained significant after correcting for total mutation count (TMB), suggesting that not only the amount, but also the type of mutations are important. All signatures (except aging) were associated with an improved chance of response to checkpoint inhibitors.
Even though this study found that the total burden of SCNAs is not predictive of response, some specific alterations were still significantly associated. One of these significant alterations was loss of 9q34. However, this result hasn't been experimentally validated.
Another example is the focal amplification of CCND1: tumors with CCND1 amplification were found to have significantly lower rates of response to immune checkpoint inhibitors.
Lastly, this comprehensive analysis could be the foundation for clinical implementation. A standardized assay combining exome sequencing & targeted gene expression data could be used on patient tumor samples to compute a multivariable predictive score of immunotherapy response.
For clinical implementation, it is clear though that specific cancer/treatment models will be more accurate than pan-cancer models. However, available immunotherapy data cohorts are still very low in sample size. Therefore, for now, a pan-cancer model could still be informative
To conclude, this paper is a must-read if you are working on #cancer #immunotherapy #Datascience Still, identifying the factors predictive of immunotherapy response is a difficult task,and likely much larger sample sizes will be needed for truly reliable & implementable findings
This huge effort comes from the labs of @kevlitchfield @JL_Reading @NickyMcGranahan @CharlesSwanton in London. Kudos 👏 to all authors for an impressive work!
Avatar

Simona Cristea

@simocristea

Cancer Data Scientist @Harvard & @DanaFarber | Prev @eth | 🇷🇴🇸🇪🇨🇭🇺🇸 I explain complex genomics concepts in-depth & share recent research ♥️🇨🇭🍫